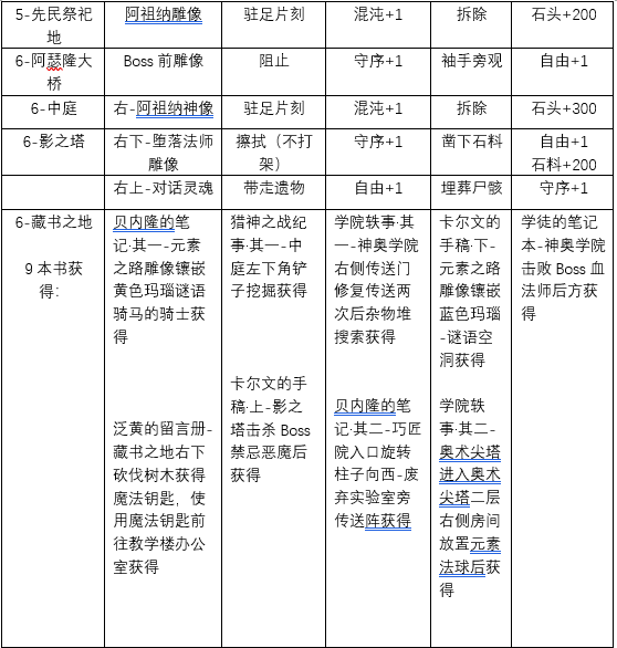
正文 《地下城堡4:骑士与破碎编年史》人性选择1-6章攻略 访客 V游客 /01-05/9.04 K阅读/0评论 0105 人性路线建议:自由4-混沌15-守序15-光明20-全20混沌15是最强射手,守序15是最强战士大家不必焦虑,此表仅仅参考就好(主要前3章可以帮助)会解锁一个亡灵nPC,送礼物会送人性,到时候你缺啥点啥就好,每天都可以点。